Telegram AI全自动翻译客服机器人源码/带视频搭建教程

简介:
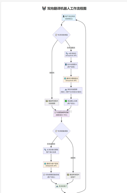
telegram AI全自动翻译客服机器人源码/带视频搭建教程

功能说明:

1.双向功能,这个不用说
2.将客户消息翻译为客服配置的指定语言,不管客户消息是哪个国家的语言,只要是Deepseek能识别的语言都可以。
3.将客户发送的消息翻译为符合客户国家口语习惯的语言图片[1]-Telegram AI全自动翻译客服机器人源码/带视频搭建教程

图片[2]-Telegram AI全自动翻译客服机器人源码/带视频搭建教程

图片[3]-Telegram AI全自动翻译客服机器人源码/带视频搭建教程

下载连接(复制直接下载)

https://wp.123vo.cn/index/share/code/rmQVrqbUSj

内容看完了
© 版权声明
1:本网站名称:蜡笔傻新
2:本站永久网址:https://labishaxin.com/
3:本站部分内容收集于互联网,如果有侵权内容、请联系我们删除,不妥之处,敬请谅解
4:本站一切资源不代表本站立场,并不代表本站赞同其观点和对其真实性负责
5:本站一律禁止以任何方式发布或转载任何违法的相关信息,访客发现请向站长举报
6:本站资源大多存储在云盘,如发现链接失效,请联系我们我们会第一时间更新
喜欢就支持一下吧
点赞1329赞赏 分享
评论 抢沙发

请登录后发表评论